Operational Governance & Compliance at CIT
Operational Governance
The objective of operational governance at CIT is to:
- Support business/organisational operations to achieve corporate goals;
- Ensure that statutory and legal obligations are met; and
- Manage risk.
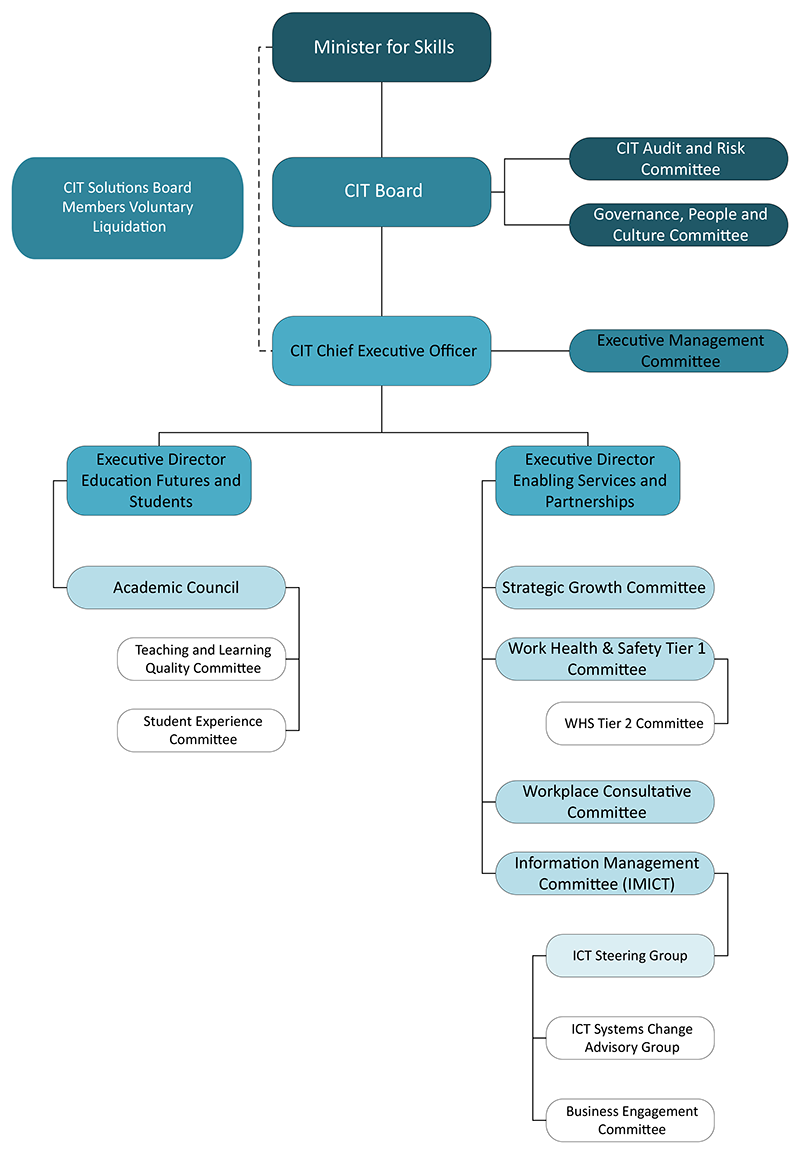
CIT Operational Governance Framework
The CIT Operational Governance Framework underpins the high-level governance arrangements that are overseen by the CIT Board and provides a guide and directions for employees, students, other government directorates and the community as to how CIT ensures and applies appropriate operational governance arrangements across all its decisions and activities.
The CIT Operational Governance Framework is described in the diagram below:

The two-tiered governance framework allows for matters such as internal committees to be updated or repurposed by the CEO to ensure day-to-day operations are always managed in a timely and efficient manner.
RTO Compliance
CIT's Compliance Framework establishes an integrated, strategic and consistent approach to the management of compliance obligations.
CIT is a Registered Training Organisation (RTO), accredited by the Australian skills Quality Authority (ASQA), and must maintain compliance with the Standards for RTOs 2025 'the Standards' at all times. CIT is also registered on the Commonwealth Register of Institutions and Courses for Overseas Students (CRICOS) to deliver VET training and assessment to overseas students and maintains its registration in accordance with the Education Services for Overseas Students (ESOS) Act 2000 and the Education Services for Overseas Students Amendment (Re-registration of Providers and Other Measures) Act 2010.
The ESOS Act 2000 governs for International students:
- the registration process and obligations of registered providers
- the Tuition Protection Service; and
- enforcement and compliance powers.
Key Responsibilities
Responsibility for monitoring RTO Compliance is shared across a number of teams at CIT:
- Audit, Risk and Corporate Governance Branch, within Corporate Services, manages the annual cycle of compliance by monitoring ongoing institution compliance with the Standards for RTOs 2025.
- Education Services supports Colleges and Departments in ongoing compliance through quality assurance activities focused on training and assessment.
- Education Design & Delivery supports Colleges and Departments in compliance through training product development and review.
For any enquiries relating to Operational Governance or Compliance at CIT, please contact the Audit, Risk and Corporate Governance team at arcg@cit.edu.au

